近日,深圳大学化学与环境工程学院周礼杰团队在期刊《Chemical Engineering Journal》(影响因子15.1,中科院JCR 1区,TOP期刊)上发表了题为《Investigating cake layer development and functional genes in formate- and acetate-driven heterotrophic denitrifying AnMBRs》的研究论文。该团队周礼杰副教授为论文唯一通讯作者,硕士研究生董楠为论文第一作者,深圳大学为第一作者单位及通讯单位。

异养反硝化已被用于处理化肥、炸药和金属精加工部门产生的含硝酸盐废水。为驱动异养反硝化而应用的传统碳源,不仅成本高昂,而且可能在无意中导致运营中产生的二氧化碳。寻找新的绿色碳源是有必要的。甲酸盐(一种单碳分子)最近在绿色化学和环境工程领域都受到了关注。甲酸盐被设想为碳中和生物经济的核心。电化学CO2气体固定是碳中性甲酸盐合成的一种有前途的方法。目前,甲酸盐在废水处理中的应用已有文献记载。然而,它并不是许多细菌的理想碳源和能源。目前,甲酸盐在驱动异养反硝化中的应用在文献中仍未得到充分探索。从可持续废水处理的角度来看,厌氧膜生物反应器(AnMBR)在废水处理方面比传统的活性污泥工艺具有明显的优势。在为AnMBR开发的多种膜类型中,平板膜组件因其占地面积小、膜更换方便和高效处理而受到关注。然而,AnMBR并非没有挑战。膜污染以孔隙堵塞和滤饼层形成为特征,阻碍了AnMBR的广泛采用。
针对以上问题,本研究以甲酸钠(人民币2800.00元/吨,工业级)作为非常规碳源和能源进行异养反硝化研究。乙酸钠(人民币5400.00元/吨,工业级)作为污水处理厂常规但昂贵的碳源作为对照实验。特别地,我们评估了甲酸盐进料的AnMBR与乙酸盐进料的AnMBR在低C/N比和高C/N比(即2.9,3.7)下的膜污染和功能基因,以探究甲酸盐在AnMBR脱氮过程中是否有利。在这项研究中,我们使用了专为实验室应用而设计的标准商用膜,目的是为中国的小型污水处理厂提供新的见解,特别是在土地受限和人口密集的城市,如中国深圳。未来,我们将根据本研究获得的知识,在类似的废水处理方案中进行大规模研究。

图1论文摘要图
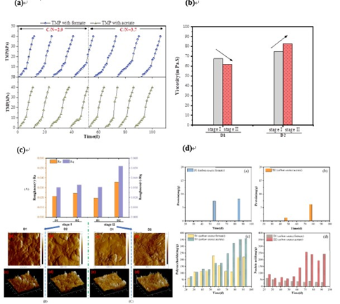
图2(a)展示了两个AnMBRs的TMP变化,使用甲酸盐作为唯一的碳和能量来源来培养反硝化细菌,导致TMP的增加比传统的乙酸盐慢得多。图2(b)显示,乙酸盐进料的污泥粘度(平均80 m Pa.S)明显高于甲酸盐进料的污泥粘度(平均65 m Pa.S)。高粘度与膜表面污染程度呈正相关,并降低了膜通量。原子力显微镜表明(图2(c)),乙酸盐进料的滤饼层的Ra和Rq值均高于其对应甲酸盐进料的滤饼层。因此,乙酸盐进料的AnMBR的膜表面比甲酸盐进料的AnMBR粗糙得多。EPS粘附可能是导致滤饼层致密或疏松的主要触发因素和机制,其颗粒在长期膜过滤过程中会堵塞膜孔或形成滤饼层。图2(d)显示,两种AnMBRs滤饼层中的EPS-蛋白质含量几乎不存在。另一方面,乙酸盐进料的滤饼层中的多糖和核酸含量明显高于甲酸盐进料的滤饼层。造成这种现象的可能原因可能是甲酸盐和乙酸盐的代谢途径不同。
膜污染是膜技术在废水处理中推广和应用的主要障碍。由于膜污染,膜更换是必要的,约占MBR运营成本的50%。以上结果表明,甲酸盐作为碳源的膜污染比乙酸盐低,可以降低膜更换频率和运行成本。这项研究展示了实验室规模膜的性能,提供了与废水处理相关的结垢机制的见解。未来,将进行全面和中试规模的膜研究,以进一步扩展和验证这些结果。

图2(a)AnMBR在操作过程中的TMP变化;(b)污泥粘度变化;(c)膜表面的AFM表征;(d)EPS浓度变化(D1:甲酸盐进料;D2:乙酸盐进料)
采用16S rRNA基因和宏基因组测序分析了膜组件中滤饼层中的微生物种群和功能基因。EPS在生物膜形成中发挥着重要作用,exoP、pelABCDEFG、pslAEFGHJ、vpsMNO、wza、gfcE是胞外多糖生物合成相关基因(https://www.kegg.jp/kegg/pathway.html)。碳水化合物活性酶(CAZymes)在去除生物膜和胞外多糖(EPS)的工业过程中极为重要,包括糖苷水解酶(GHs)、糖苷转移酶(GTs)、多糖裂解酶(PLs)、碳水化合物酯酶(CEs)和辅助氧化还原酶类(AAs)(https://www.cazy.org/)。
在门水平(图3a),在甲酸盐进料的AnMBR滤饼层样品中,从I期到II期,Bacteroidetes的丰度从33%下降到12%,而Proteobacteria的丰度从20%增加到29%。对于乙酸盐进料的AnMBR滤饼层样品,Bacteroidetes的丰度从42%增加到56%,而Proteobacteria和Firmicutes的丰度分别从19%下降到5%和从9%下降到5%。据报道,Proteobacteria和Firmicutes通过有效分解大分子和芳香族蛋白物质来降低膜污染特性。MAG_7(门:Firmicutes)、MAG_16和MAG_34(门:Proteobacteria)都含有CAZYmes,它们在甲酸盐进料的AnMBR中更为主要。MAG_1(门:Cloacimonadota)在II期成为甲酸盐进料的主要MAG,占30%(图3(b))。已知该门的成员通过β-氧化降解具有四个或更多碳原子的有机物,并且能够使用氢或甲酸盐作为能源。MAG_1不包含EPS合成基因,但含有CAZymes。
在甲酸盐进料的AnMBR中,Lentimicrobium(MAG_2)从10%下降到1.8%,但在乙酸盐进料的AnMBR中从17%增加到38%。Lentimicrobium是一种碳水化合物发酵细菌。此外,在科水平上,Anaerolineae(MAG_3)在甲酸盐进料中从7.6%下降到3.0%,在乙酸盐进料中从10%增加到15%,它可能通过细胞外PS的排泄或作为先锋物种对加速污泥絮凝体的形成产生重大影响。Lentimicrobium和Anaerolineaceae都是具有DNRA能力的细菌,可以合成EPS,这可能导致乙酸盐进料的AnMBR中更严重的膜污染。同时,它们还含有CAZymes,可以降解复杂的碳水化合物。因此,我们进一步计算了甲酸盐和乙酸盐进料的EPS生物合成基因和CAZYmes的总丰度,图4(a)可以看出,甲酸盐进料的AnMBR具有较少的EPS生物合成基因和更多的降解复杂EPS的酶。这一结果与以下观察结果一致:当甲酸盐被用作反硝化的碳源时,产生的结垢较少。
氮功能基因显示,甲酸盐进料的AnMBR具有更多的DEN基因(图4(b))。随着C/N比例的增加,乙酸盐进料的AnMBR可能积累了更多的DNRA细菌,而甲酸盐进料的AnMBR可能积累了更多的反硝化细菌(图4(c))。图4(d)显示了基于KEGG的主成分分析(PCA)。最重要的是,甲酸盐进料和乙酸盐进料的PCA趋势不同。甲酸盐进料的PC1和PC2均减少,乙酸盐进料的PC1增加,PC2减少。这也可能表明在两个反应器中形成的不同膜污染趋势。

图3(a)丰度前15%物种在门水平上的相对丰度;(b)丰度前15%的MAG(D1:甲酸盐进料;D2:乙酸盐进料)

图4(a)EPS生物合成基因和CAZYmes相关基因的丰度;(b)参与反硝化和DNRA的氮循环基因的百分比;(c)随着C/N比的增加,甲酸盐和乙酸盐对可加重膜污染的DNRA细菌的变化;(d)细菌群落的PCA分析(D1:甲酸盐进料;D2:乙酸盐进料)。
这项研究中发现了甲酸盐可以由二氧化碳生产得来,在实验室规模下具有良好的异养反硝化潜力。甲酸盐进料的AnMBR表现出显著的TN去除率,具有更多的DEN基因和更多的CAZymes来降低膜污染(Candidatus Cloacimonadota、Azospirillu物种丰度显着增加)。然而,乙酸盐进料的AnMBR以Anaerolineae和Lentimicrobium属为主,具有较多的DNRA基因和EPS生物合成基因,这可能导致在出水中NH4+-N的出现和更严重的膜污染。未来还将在类似的废水处理中使用全/中试规模的膜,以更好地弥合本研究中实验室规模的膜的结果与实际应用之间的差距。
这项工作得到了广东省基础与应用基础研究基金、深圳市自然科学基金的支持。
原文链接:https://www.sciencedirect.com/science/article/pii/S1385894724011082
(来源 化学与环境工程学院)