2024年1月2日,深圳大学生命与海洋科学学院苟德明教授团队在Nature出版社旗下期刊《Nature Communications》(影响因子:16.6)发表题为“Terminal modifications independent cell-free RNA sequencing enables sensitive early cancer detection and classification”的研究论文。深圳大学生命与海洋科学学院苟德明教授为通讯作者,王俊助理教授和黄金涌博士后为共同第一作者。

癌症的早期诊断能够延长患者的生存时间,增加治愈的可能性。随着利用血浆中游离核酸进行液体活检在癌症检测中的应用,可能实现癌症早期诊断。尽管基于游离DNA的检测方法(基因突变、拷贝数变化、甲基化变化、片段模式变化等)已显示出在检测与分类癌症上的高特异性,但结合游离转录组信息可以提高它们在诊断早期癌症的敏感性。血浆中游离RNA(cfRNA)代表了细胞外转录本的动态情况,肿瘤组织中相关转录物的变化可以在血液中cfRNA水平的变化体现出来,因此cfRNA具有广泛的临床价值。血浆中的游离信使RNA(mRNA)已被证明具有组织和癌症特异性及细胞起源特异性,可用于疾病诊断和预后评估。然而,全面解析血浆中cfRNA面临两个主要障碍。首先,cfRNA提取效率较低,需要大量血浆(至少2毫升)用于检测。其次,cfRNA高度片段化,导致其具有多样的末端修饰结构,而传统的RNA-seq文库制备流程只对具有完整修饰末端的RNA片段有效,无法胜任对cfRNA的测序文库制备。因此,迫切需要能够有效处理低丰度和高度片段化样品的cfRNA分析新技术。
深圳大学苟德明教授团队长期致力于展非编码RNA 在肺部疾病的发病机制和临床转化研究,发明了Direct S-Poly(T)Plus等基于荧光定量PCR的小分子RNA定量检测技术。为了满足高通量的需求,该团队对此前技术进行优化,开发了灵敏的血浆cfRNA文库制备技术(SLiPiR-seq),该技术具有不依赖RNA末端修饰的优势,因此即使只用微量血浆(至少100微升)也依然能得到准确可靠的检测结果。SLiPiR-seq对RNA的定量结果与金标准荧光定量PCR技术具有很高的相关性。对比传统的接头连接文库制备方法,SLiPiR-seq可以在血浆中检测到更多种不同类型的RNA,其中, mRNA和长非编码RNA(lncRNA)的检出量大大增加。由于可以更多的检出与基因表达和调控相关的RNA种类,SLiPiR-seq技术在揭示血浆转录本与病理机制的关联等研究中具有很好的前景。

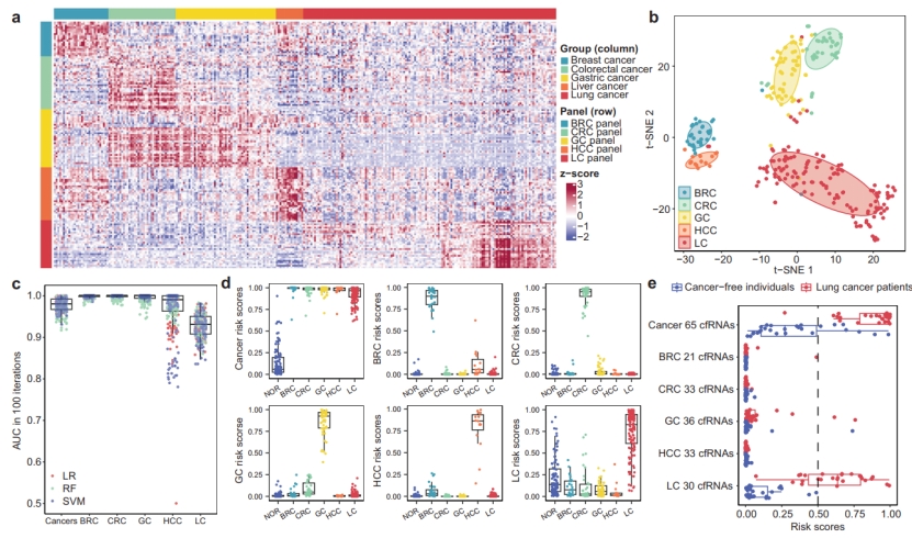
为了评估SLiPiR-seq 技术在肺癌检测中的应用效果,该研究对139 名肺癌患者和 106 名无癌症个体的发现队列进行了回顾性分析。基于 cfRNA 计数的负二项分布模型在病例和对照之间确定了12840个差异表达的 cfRNA(padj<0.1)。将上述队列随机分成 80%作为训练集,用来训练机器学习诊断模型,将 20%作为测试集,用来评估模型的区分效果。本研究采用了逻辑回归、随机森林、支持向量机三种机器学习算法来系统地评估九类RNA的肺癌诊断效果。为了避免偏差,所有模型的随机取样和训练-测试过程均重复进行了 100 次。九类RNA所训练的模型在测试集中均取得了较好的分类效果。为了进一步评估诊断模型在检测早期肺癌方面的效果,对来自另外两个临床中心的独立验证队列进行分析,该队列包括26 名 I 期肺癌患者和27 名健康人。惊喜的是,mRNA(AUC=0.846)、miRNA(AUC=0.905)、snoRNA(AUC=0.788)、snRNA (AUC=0.903)和tsRNA(AUC=0.741)五类RNA所训练的模型可以精准区分I 期肺癌患者和健康人。将这五类RNA组合来训练模型,发现由“mi+sn+sno”组成的模型具有最佳的早期肺癌检测效果(AUC=0.979;发现队列中灵敏性96.40%,特异性97.81%;独立验证队列中灵敏性100%,特异性78.79%)。在大规模早期筛查中,为了避免假阳性,高特异性往往比高灵敏性更重要。因此,该研究指出由“m+sn+sno+ts”组合训练的模型具有更高的特异性(发现队列中灵敏性99.28%,特异性100%;独立验证队列中灵敏性76.92%,特异性95.24%),更加适合肺癌早筛的情景。

为评估SLiPiR-seq在多癌种分类的可行性,研究团队利用该技术额外对30例乳腺癌,37例结直肠癌,55例胃癌,15例肝癌进行了血浆cfRNA检测。通过机器学习分析,研究团队建立了一个通用的癌症检测模型和肺癌、乳腺癌、结直肠癌、肝癌、胃癌五种癌症特异的诊断分类模型,证明了cfRNA的差异表达谱在癌症诊断和分类中具有强大的性能。因此,血浆cfRNA可以作为癌症的生物标志物应用于临床。
总结来说,本研究为深入研究血浆cfRNA的组成及其在疾病中的生物学意义奠定了基础。下一步,研究团队将在大型样本队列中验证SLiPiR-seq技术的临床应用前景,期待基于该技术的cfRNA表达标志物在未来可以实现高准确性的早期癌症检测分类的临床应用。

该研究得到了国家自然科学基金项目(82241022, 82170070, 81970053,89202586)、深圳市基础研究面上项目(JCYJ20210324120206017),深圳市高等院校稳定支持项目(8940317-0109)的支持。
文章链接:https://www.nature.com/articles/s41467-023-44461-y
(来源 生命与海洋科学学院)